Published:2012/11/21 1:42:00 Author:muriel | Keyword: 24 Watt , Class A , Amplifier | From:SeekIC

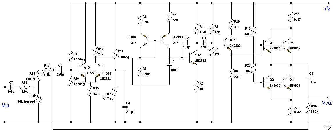
A 24 Watt Class A Amplifier made from discrete semiconductors, built and tested by Marc Klynhans from South Africa.
Reprinted Url Of This Article:
http://www.seekic.com/circuit_diagram/Amplifier_Circuit/24_Watt_Class_A_Amplifier.html
Print this Page | Comments | Reading(3)
Code: