Published:2009/7/15 2:31:00 Author:Jessie | From:SeekIC

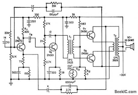
Uses balanced negative feedback, with input Q5 and driver Q6 operating class A.Output stage is temperature-stabilized.-R. Minton, Designing High-Quality A-F Transistor Amplifiers, Electronics, 32:24, p 60-61.
Reprinted Url Of This Article:
http://www.seekic.com/circuit_diagram/Amplifier_Circuit/25_W_CLASS_B_POWER_AMPLIFIER.html
Print this Page | Comments | Reading(3)
Code: