Published:2009/7/13 2:39:00 Author:May | From:SeekIC

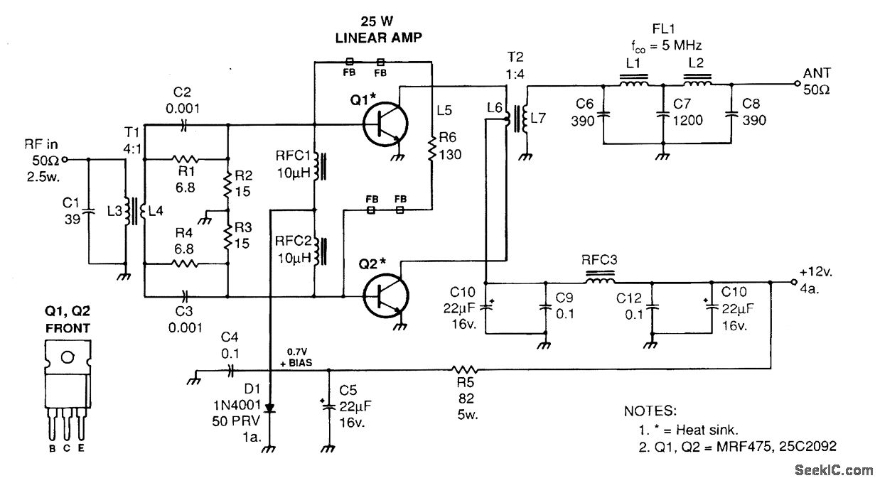
This shows a schematic diagram of the 25-W linear amplifier. Decimal-value capacitors are in microfarads; others are in picofarads. Polarized capacitors are electrolytic or tantalum, 16 V or greater. Resistors other than R5 are 1/4-W carbon-composition or carbon-film units.
Reprinted Url Of This Article:
http://www.seekic.com/circuit_diagram/Amplifier_Circuit/25_W_SOLID_STATE_LINEAR_AMPLIFIER.html
Print this Page | Comments | Reading(3)
Code: