Published:2009/7/7 7:40:00 Author:May | From:SeekIC

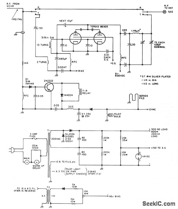
The only adjustments that require close attention are input, output, and neutralization. The 150-pF capacitor in the input line compensates for impedance mismatch. You tune for maximum signal transfer from exiter to final with an in-line meter or external field strength meter. The final is a conventional pi network. When neutralized, the plate current dip should be at about the same setting of the 20-pF plate capacitor as maximum output. Adjust bias to let tubes idle at about 30 mA.
Reprinted Url Of This Article:
http://www.seekic.com/circuit_diagram/Amplifier_Circuit/29_MHz_AMPLIFIER.html
Print this Page | Comments | Reading(3)
Code: