Published:2012/10/12 22:41:00 Author:muriel | Keyword: 2N3055, Power Amplifier | From:SeekIC

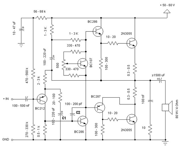
Simple and low cost. The optimal supply voltage is around 50V, but this amp work from 30 to 60V. The maximal input voltage is around 0.8 - 1V. As you can see, in this design the components have a big tolerance, so you can build it almost of the components, which you find at home. The and transistors can be any NPN type power transistor, but do not use Darlington types... The output power is around 60W.
Reprinted Url Of This Article:
http://www.seekic.com/circuit_diagram/Amplifier_Circuit/2N3055_Power_Amplifier.html
Print this Page | Comments | Reading(3)
Code: