Published:2009/6/18 1:48:00 Author:May | From:SeekIC

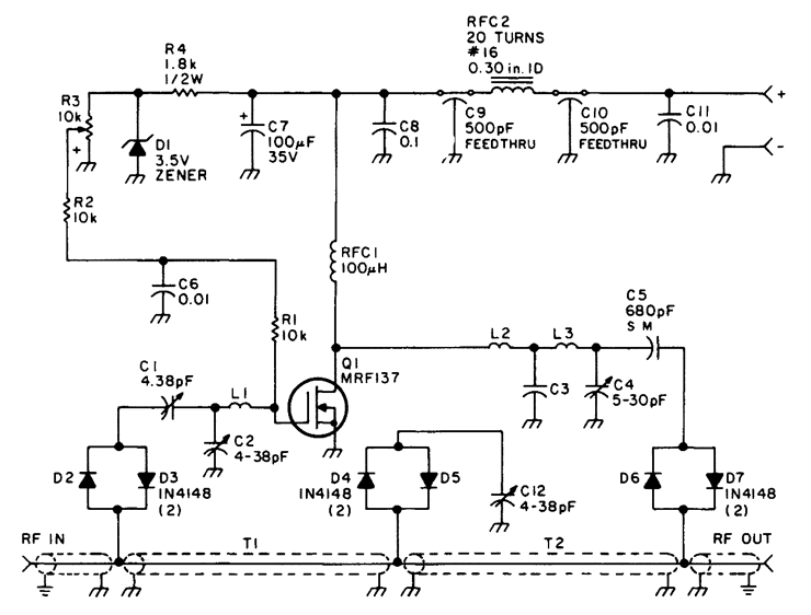
Using a power MOSFET, this amplifier can boast a 2-W handie-talkie power level to around 10 W on 2 meters. A transmission-line RE switch is used for T/R switching.
Reprinted Url Of This Article:
http://www.seekic.com/circuit_diagram/Amplifier_Circuit/2_METER_FET_POWER_AMPLIFIER_FOR_HTs.html
Print this Page | Comments | Reading(3)
Code: