Published:2009/7/13 3:58:00 Author:May | From:SeekIC

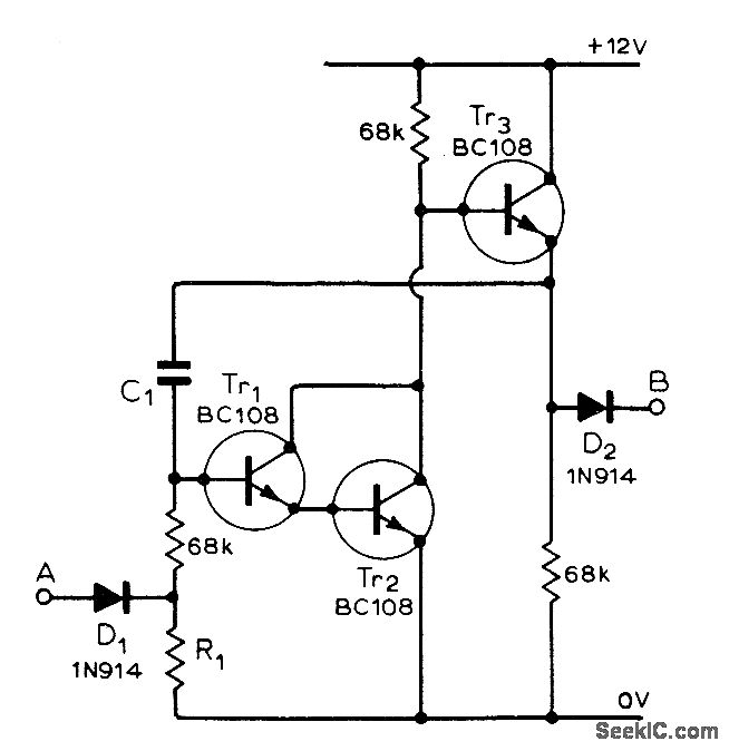
Used in multiple timer for development of photographic paper, in which six independent timers are started in sequence as each sheet of exposed paper is placed in developer. C1 is 1 μF and R1 is 11 megohms for 2-min timer having accuracy within 5 s. Article gives all other circuits required and suggests modifications to meet other needs. Output B drives meter and trigger circuit for audible alarm.Timer is started by input switch connected to A.-R. G. Wicker, Photographic Development Timer, Wireless World, April 1974, p 87-90.
Reprinted Url Of This Article:
http://www.seekic.com/circuit_diagram/Amplifier_Circuit/2_min_RAMP.html
Print this Page | Comments | Reading(3)
Code: