Published:2012/11/11 20:20:00 Author:muriel | Keyword: 30 Watt, Linear, FM Amp, BLY89 | From:SeekIC

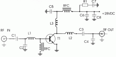
A amplifier of medium force RF for the FM, is always essential for the amateur that wants it strengthens some small transmitter, that likely it has already it manufactured! The present circuit can give force 25-30W, with control no bigger than 4-5 W. As it appears in the analytic drawing, the amplifier is manufactured with the transistor TR1 of type LY89 of Phillips. The transistor this is specifically drawn for operation in frequencies up to 175Mhz, with very good results.
Reprinted Url Of This Article:
http://www.seekic.com/circuit_diagram/Amplifier_Circuit/30_Watt_Linear_FM_Amp_with_BLY89.html
Print this Page | Comments | Reading(3)
Code: