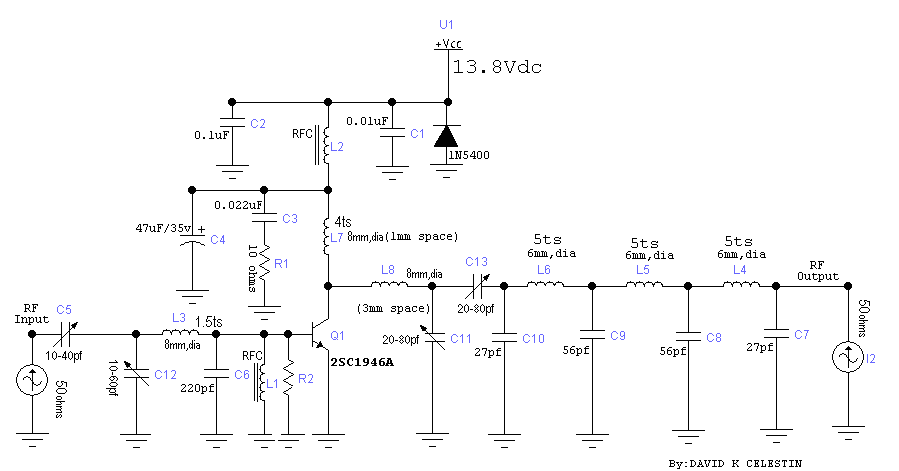
Published:2012/11/23 0:47:00 Author:muriel | Keyword: 30 Watt, VHF Amplifier | From:SeekIC

Reprinted Url Of This Article:
http://www.seekic.com/circuit_diagram/Amplifier_Circuit/30_Watt_VHF_Amplifier.html
Print this Page | Comments | Reading(3)
Code: