Published:2012/10/12 22:44:00 Author:muriel | Keyword: 3 Channel, Spectrum Analyzer | From:SeekIC

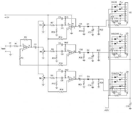
This 3 channel 15 LED spectrum analyzer is the perfect addition to any audio amp project. It produces fantastic displays on three LED bars that can be individually adjusted for any particular frequency range. The circuit will take line level output from most any audio source, and operates on 12V DC. This means that it can even be run in a car.
Reprinted Url Of This Article:
http://www.seekic.com/circuit_diagram/Amplifier_Circuit/3_Channel_Spectrum_Analyzer.html
Print this Page | Comments | Reading(3)
Code: