Published:2009/7/24 1:29:00 Author:Jessie | From:SeekIC

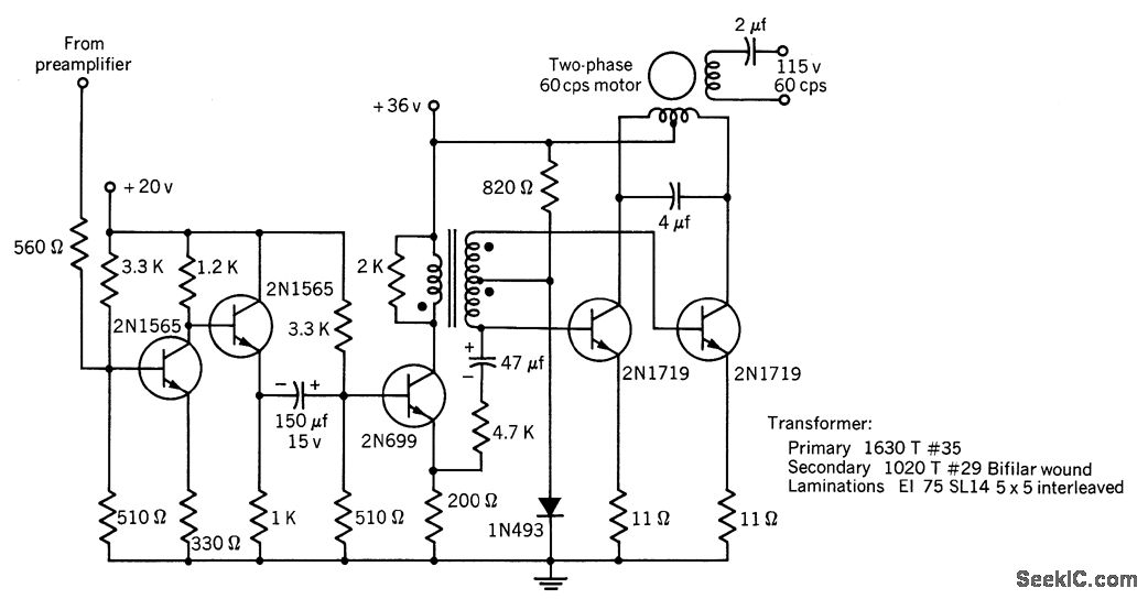
Capacitor tunes motor to make load more resistive. Feedback is used to lower output impedance and thereby improve transient response of motor. Used in digital servo system.-Texas Instruments Inc., Transistor Circuit Design, McGraw-Hill, N.Y., 1963, p 493.
Reprinted Url Of This Article:
http://www.seekic.com/circuit_diagram/Amplifier_Circuit/3_W_POWER_AMPLIFIER_FOR_SPLIT_PHASE_MOTOR.html
Print this Page | Comments | Reading(3)
Code: