Published:2013/3/15 4:29:00 Author:Ecco | Keyword: 50 Watt, Audio Amplifier | From:SeekIC

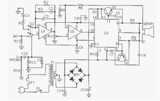
This 50 watt audio amplifier based L8063 circuit diagram is simple and easy to build. Input can be from radio, TV or your mp3 player device. This circuit has a phono input for a record player, guitar, microphone or other un-amplified source. This circuit can also be for a subwoofer amplifier, of course, by adding an active crossover circuit subwoover before input.
Reprinted Url Of This Article:
http://www.seekic.com/circuit_diagram/Amplifier_Circuit/50_Watt_Audio_Amplifier_based_L8063.html
Print this Page | Comments | Reading(3)
Code: