Published:2013/3/12 1:20:00 Author:Ecco | Keyword: 50 watt, Mosfet amplifier | From:SeekIC

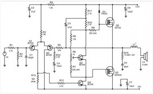
The first stage of the 50 watt Mosfet amplifier is a differential amplifier based on transistors Q1 and Q2. Capacitor C8 is the DC input decoupling, C1 R1 limits input current and a capacitor bypasses undesirable high frequencies. The second stage is composed of the pilot phase transistors Q3 and Q4. The output stage is a complementary push-pull stage based on MOSFET IRF9530 and IRF530.
Reprinted Url Of This Article:
http://www.seekic.com/circuit_diagram/Amplifier_Circuit/50_watt_Mosfet_amplifier.html
Print this Page | Comments | Reading(3)
Code: