Published:2013/3/13 1:28:00 Author:Ecco | Keyword: 5W , 8 Ohms, Bridge Amplifier | From:SeekIC

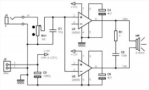
The Audio amplifier described here uses two small amplifiers like LM380 mounted in bridge. Two smallamplifiersLM380(2.5Wmaxineach18V), which mountedbridgemode make it possible togetafew wattsinto 8ohms load.
LM380 mounted on the first non-inverting amplifier, the audio signal connected to + input. The second inverting amplifier mounted on the same audio signal line and connected at the input -. Input (inverting input of U1 and U2 non-inverting input) is not connected to anything. In fact, the internal resistance of 150 Kohm C1 reduces this input to ground. Both amplifiers each have a gain of 34 dB (voltage gain of about 50), the value specified by the manufacturer LM380. With 12 V power supply voltage and input power around 100mV can be generated around 4 W. Power of 5 W is achieved with a supply voltage of 18 V (even with this voltage can reach 6 W without any problems).
Reprinted Url Of This Article:
http://www.seekic.com/circuit_diagram/Amplifier_Circuit/5W___8_Ohms_Bridge_Amplifier_based_on_Two_LM380s.html
Print this Page | Comments | Reading(3)
Code: