Published:2012/11/13 21:48:00 Author:muriel | Keyword: 5 Watt , UHF , TV Amplifier | From:SeekIC

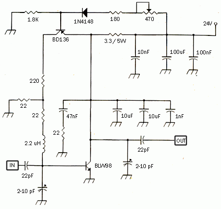
This small circuit is a Linear amplifier for driving small UHF TV transmitters. Its gain is 7dB and can amplify a signal between 450-800 MHz. You can drive the circuit with 1 to 1,5 Watts signal. Better use double layer PCB with the second layer connected to earth. Use a stabilized power supply 25 volts and at least 5Amps. The transistor case is the SOT-122A and be careful because the transistor is very toxic for your health. Tuning can be achieved turning the two variable capacitors. Do not forget to use heat sink for both transistors, specially for the BLW89 and it would be better if you place a small fan as well.
Reprinted Url Of This Article:
http://www.seekic.com/circuit_diagram/Amplifier_Circuit/5_Watt_UHF_TV_Amplifier.html
Print this Page | Comments | Reading(3)
Code: