Published:2009/7/6 4:54:00 Author:May | From:SeekIC

Circuit Notes
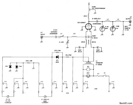
The amplifier uses a grounded grid circuit with either the Eimac 3CX1000A7 or 8877, ceramic/metal triodes intended for linear service in the HP and VHF ranges. The amp provides the legal power output of 1500 watts PEP and CW service with no effort and requires a driver delivering between 50 and 80 watts at 50 MHz. With a plate voltage of 3000 volts at 0.8 amps the amplifier performs at 60 percent efficiency. The grid is grounded by means of the grid ring of the 3CX1000A7 socket providing a lowinductance path to ground. The amplifier is completely stable.
Reprinted Url Of This Article:
http://www.seekic.com/circuit_diagram/Amplifier_Circuit/6_METER_KILOWATT_AMPLIFIER.html
Print this Page | Comments | Reading(3)
Code: