Published:2009/7/14 22:26:00 Author:Jessie | From:SeekIC

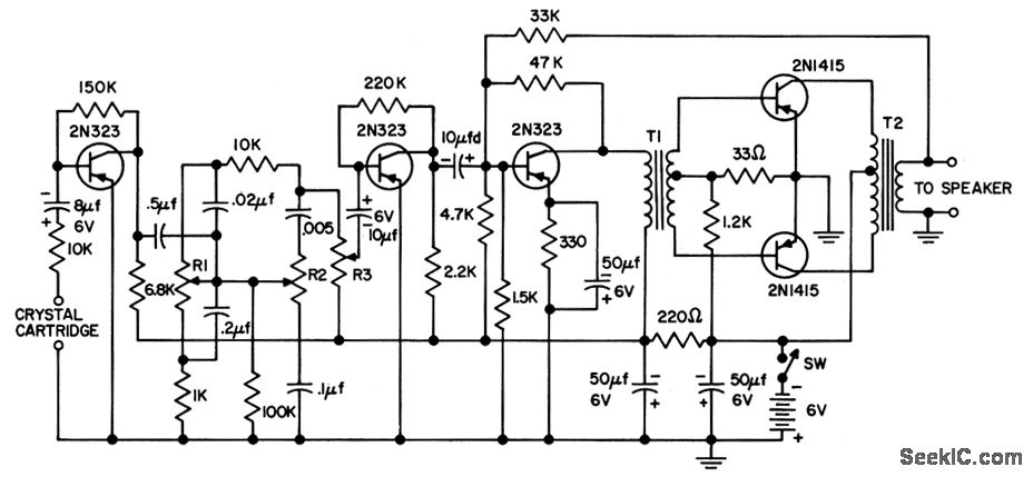
Provides 300 mw at 10% distortion. Bass control R1 and treble control R2 are 50K linear taper. Volume control R3 is 10K audio taper.- Transistor Manual, seventh Edition, General Electric Co.,1964,p 376.
Reprinted Url Of This Article:
http://www.seekic.com/circuit_diagram/Amplifier_Circuit/6_V_PHONO_AMPLIFIER.html
Print this Page | Comments | Reading(3)
Code: