Published:2011/10/24 2:45:00 Author:May | Keyword: 824~849MHz, power amplifier | From:SeekIC

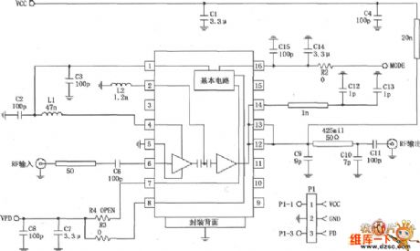
The diagram shows 824~849MHz power amplifier circuit composed of RF2152. Radio-frequency signal (RF) is input by pin 6, and it is output by pin 12 and 13 after enlarging by preamplifier and final amplifier. Pin 6 is directky coupling with internal amplifier, so it is added a blocking coupling capacitor in the pin 6. Output ends 12, 13, 14are connected to the chip, output matching network canmake amplifier output resistance match with it to get themaximum output power and efficiency. At the same time, pin 12, 13 are used as final power amplifier source supply's end, and it provides bias current through the pins.Pin 14 is used asthesecond harmonic's filter circuit. Pin 7 or 3 are connected to power control foot (PC) tocontrol this pin's voltage and source power. When voltage is inlow level (when 0.5V or lower), amplifier is in the offstate; when voltage is in high level (2.8V), amplifier power is in the standard working state. R3 and R4are usedfor bias adjustment.
Reprinted Url Of This Article:
http://www.seekic.com/circuit_diagram/Amplifier_Circuit/824~849MHz_power_amplifier_circuit_composed_of_RF2152.html
Print this Page | Comments | Reading(3)
Code: