Published:2009/6/29 2:33:00 Author:May | From:SeekIC

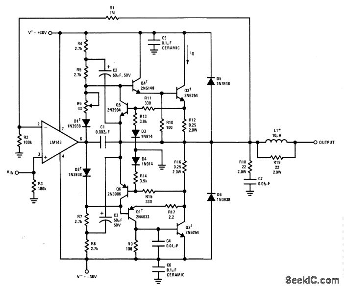
Combination of LM143 highvoltage opamp and curent booster can provide up to 90 WRMS into 4-ohm Ioudspeaker or 70 WRMS into 8-ohm Ioudspeaker. Circuit features indude shortcircuit and overload protection along with harmonic distortion below 0.1% at 1 kHz. Transistors Q1-Q4 should be on common Thermalloy 6006B or equivalent heat-sink.- Linear Applications, Vol. 2, National Semiconductor, Santa Clara, CA, 1976, AN-127, p 6-7.
Reprinted Url Of This Article:
http://www.seekic.com/circuit_diagram/Amplifier_Circuit/90_W_PER_CHANNEL.html
Print this Page | Comments | Reading(3)
Code: