Published:2009/7/13 1:54:00 Author:May | From:SeekIC

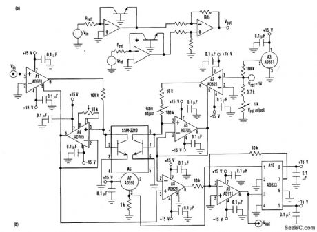
The log circuit consists of an instrumentation amp and an Op amp together with a diode-connectedtransistor that produces a voltage proportional to the logarithm of the current A circuit consisting of avoltage reference, an instrumentation amp,and an op amp,togetherwith a diode-connected transistor,acts as a reference circuit. A thermometer IC,a fixed-gain instrumentation amp,and a divider circuitprovide the necessary temperature compensation and scaling for a transfer functionâ¶Vout51.985 log10 (Vin/1V)Vref must be set to 1.000 V and, with Vin 5Vref, the gain adjust has to be set so that VO 50 V. Calirelbration low input voltage is done by changing buffer A4's offset voltage.
Reprinted Url Of This Article:
http://www.seekic.com/circuit_diagram/Amplifier_Circuit/ACCURATE_LOG_AMPLIFIER.html
Print this Page | Comments | Reading(3)
Code: