Published:2009/7/22 1:18:00 Author:Jessie | From:SeekIC

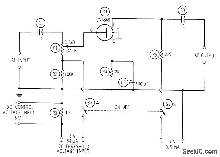
Holds audio channel of receiver silent until receiver input signal reaches predetermined amplitude. DC control voltage can be derived from IF amplifier by rectification or from second detector of receiver. FET is biased to cutoff by DC gate voltage applied to threshold terminals. DC control voltage bucks this bias and activates amplifier when-ever it exceeds predetermined threshold in range of 0-6 V. If receiver gives opposite polarity for DC voltages, use P-channel FET such as 2N2608, reverse C2, and change R4 and R5 as required.-R. P. Turner, FET Circuits, Howard W. Sams, Indianapolis, IN, 1977, 2nd Ed., p 73-74.
Reprinted Url Of This Article:
http://www.seekic.com/circuit_diagram/Amplifier_Circuit/AF_SQUELCH_AMPLIFIER.html
Print this Page | Comments | Reading(3)
Code: