Published:2009/7/23 22:03:00 Author:Jessie | From:SeekIC

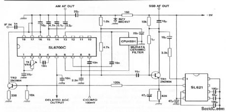
This circuit shows an SL6700C(Fig.2-13)connected to form an AM/SSB/CW IF strip.The SL621 is an AGC generator that is designed specifically for SSB operation.
Reprinted Url Of This Article:
http://www.seekic.com/circuit_diagram/Amplifier_Circuit/AM_SSB_CW_IF_strip.html
Print this Page | Comments | Reading(3)
Code: