Published:2009/7/5 23:47:00 Author:May | From:SeekIC

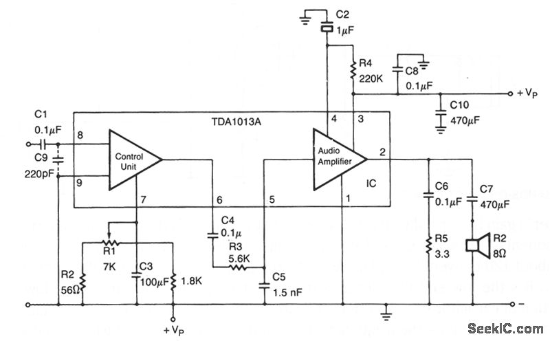
C9 is necessary to filter-out rf input interferences.R3 in combination with C5 is used to limit the af frequency bandwidth.The 470-μF power supply decoupling capacitor is C10.
Reprinted Url Of This Article:
http://www.seekic.com/circuit_diagram/Amplifier_Circuit/AUDIO_AMPLIFIER.html
Print this Page | Comments | Reading(3)
Code: