Published:2009/6/15 22:31:00 Author:May | From:SeekIC

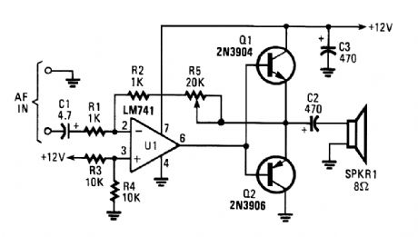
The circuit, built around an LM741 op amp configured as an inverting amplifier, is used to drive complementary transistors (Q1 and Q2). The op amp's feedback loop includes the base-emitter junctions of both transistors-an arrangement that helps to reduce crossover distortion that would normally occur as a result of the emitter-to-base junction voltage drop of about 0.6 V. Potentiometer R5 varies the amplifier's voltage gain from 1 to about 20. As much as 0.5 TV can be obtained from the circuit if a heatsink is added to the transistors.
Reprinted Url Of This Article:
http://www.seekic.com/circuit_diagram/Amplifier_Circuit/AUDIO_POWER_AMPLIFIER.html
Print this Page | Comments | Reading(3)
Code: