Published:2009/7/21 6:18:00 Author:Jessie | From:SeekIC

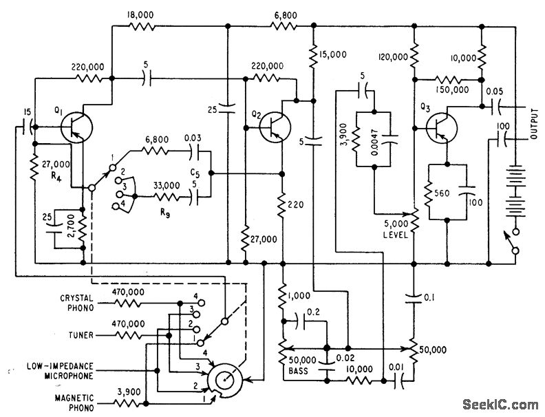
Uses controlled amounts of negative feedback to maintain practically constant voltage sensitivity for impedances from 10 ohms to over 10,000 ohms.-Preamp Matches Input Impedance, Electronics, 31:13, p 81.
Reprinted Url Of This Article:
http://www.seekic.com/circuit_diagram/Amplifier_Circuit/AUTOMATIC_INPUT_IMPEDANCE_MATCHER.html
Print this Page | Comments | Reading(3)
Code: