Published:2009/7/17 22:20:00 Author:Jessie | From:SeekIC

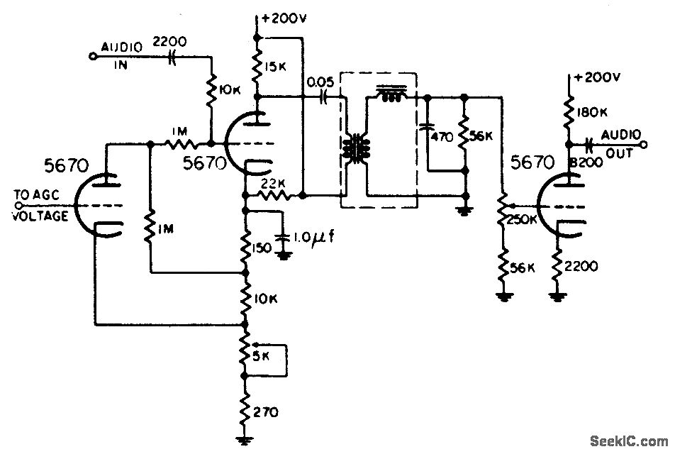
Used to make first audio stage inoperative during no-signal condition in communication receiver.-NBS, Handbook Preferred Circuits Navy Aeronautical Electronic Equipment, Vol. 1, Electron Tube Circuits, 1963, p N12-2.
Reprinted Url Of This Article:
http://www.seekic.com/circuit_diagram/Amplifier_Circuit/A_F_AMPLIFIER_WITH_SQUELCH.html
Print this Page | Comments | Reading(3)
Code: