Published:2009/7/17 22:39:00 Author:Jessie | From:SeekIC

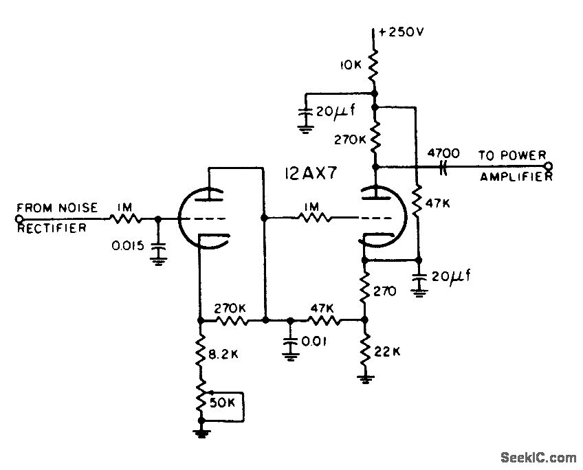
Input is obained from noise rectifier and amplifier of communication receiver. Squelch is used to make first audio stage inoperative during no-signal condition.-NBS, Handbook Preferred Circuits Navy Aeronautical Electronic Equipment, Vol, 1, Electron Tube Circuits, 1963, p N12-2.
Reprinted Url Of This Article:
http://www.seekic.com/circuit_diagram/Amplifier_Circuit/A_F_AMPLIFIER_WITH_SQUELCH_1.html
Print this Page | Comments | Reading(3)
Code: