Published:2013/3/18 1:40:00 Author:Ecco | Keyword: 20 Watts, Amplifier | From:SeekIC

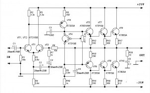
The scheme is very simple and if you decide to devote himself to the assembly of amplifiers and investigation of their activities, it makes sense to start with this amp.
Reprinted Url Of This Article:
http://www.seekic.com/circuit_diagram/Amplifier_Circuit/A_Simple_20_Watts_Amplifier.html
Print this Page | Comments | Reading(3)
Code: