Published:2013/3/14 2:53:00 Author:Ecco | Keyword: Active FM Amplifier | From:SeekIC

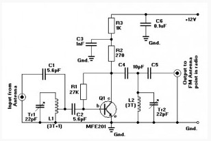
This Active FM Amplifier circuit is reliable, and it only requires a few components. This circuit works with only one active component of the UHF / VHF transistor type, MFE201.
This amplifier will pull in all distant FM stations clearly. Active FM amplifier circuit is configured as a common-emitter tuned RF pre-amplifier wired around the VHF / UHF transistor MFE201. There are several other types of transistors that will probably work as well, such as NTE107, 2SC2570, etc. but this is untested.
Adjust capacitor trimmers C1 and C2 for maximum gain. Input coil L1 is made up of 4 turns of 20SWG enamelled copper wire over the 5mm diameter former. It is tapped at the first turn from ground lead side. Coil L2 is just like L1, but has only 3 turns. Pin configuration is shown in the diagram.
Reprinted Url Of This Article:
http://www.seekic.com/circuit_diagram/Amplifier_Circuit/Active_FM_Amplifier.html
Print this Page | Comments | Reading(3)
Code: