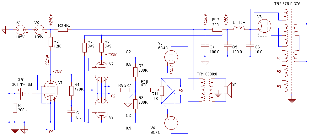
Published:2012/10/29 21:41:00 Author:muriel | Keyword: All-directly-Heated, Pushpull Amp | From:SeekIC

Reprinted Url Of This Article:
http://www.seekic.com/circuit_diagram/Amplifier_Circuit/All_directly_Heated_Pushpull_Amp.html
Print this Page | Comments | Reading(3)
Code: