Published:2013/3/11 20:59:00 Author:Ecco | Keyword: 100 W , audio amplifier | From:SeekIC

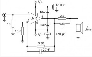
The 100W audio power amplifier is powered by the integrated circuit LM12CLK which is operational power amplifier. The monolithic IC can deliver 80W of sine wave power into 4Ω load with 0.01% distortion. Power bandwidth is 60 kHz .. Important features of IC LM12CLK include : controlled turn on, overvoltage shutdown, output-current limiting, dynamic safe-area protection, thermal limit, Input protection
This amplifier allows to operate at 2 Ω output impedance and gain 150W of power. For savety and system stability, this 100W audio amplifier is designed to work with 4-Ω speaker to gain the power of the 100W RMS.
Reprinted Url Of This Article:
http://www.seekic.com/circuit_diagram/Amplifier_Circuit/Amplifier_Circuits-Audio/100_W_audio_amplifier_based_LM12CLK.html
Print this Page | Comments | Reading(3)
Code: