Published:2013/3/12 1:28:00 Author:Ecco | Keyword: 10W, MOSFET, audio amplifier | From:SeekIC

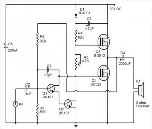
The schemepresented hereis aMOSFET10Waudioamplifier circuitwhichrequires only single power supply. Singlerailsupply is rarely used inClass-Bpower amplifiers. Anyway, it’sgoodenough forlowpower applications. In fact,this circuit is takenfromoldcassette playerthat still works.
PowerMOSFETBD522andBD512is nowobsolete, so you canuseother powerMOSFETaccording toitscharacteristics. Q1andQ2arewiredas apairDarlingtontransistorthat serves as apreamplifier. R3Presetcontrols thequiescent currentwhileR2providing feedback.The outputcoupled to the speakerthroughcapacitorC4.capacitorC5Is apowerfilterandC2isdecouplingcapacitorforDCinput.
Reprinted Url Of This Article:
http://www.seekic.com/circuit_diagram/Amplifier_Circuit/Amplifier_Circuits-Audio/10W_MOSFET_audio_amplifier_circuit.html
Print this Page | Comments | Reading(3)
Code: