Published:2009/6/19 1:39:00 Author:May | From:SeekIC

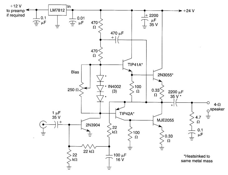
This circuit is a general-purpose 10-W audio amplifier for moderate-power PA or modulator use in an AM transmitter. With higher voltages and a change in bias resistors, up to 30 W can be obtained.
Reprinted Url Of This Article:
http://www.seekic.com/circuit_diagram/Amplifier_Circuit/Amplifier_Circuits-Audio/10_WATT_AUDIO_AMPLIFIER.html
Print this Page | Comments | Reading(3)
Code: