Published:2013/3/18 2:03:00 Author:Ecco | Keyword: 1W , Audio Amplifier | From:SeekIC

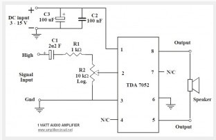
This is the 1 Watt power audio amplifier based Phillip IC TDA7052. The circuit can be used for small audio amplification. The circuit is very simple and easy to build. It only required 5 external components to support the main power IC. Ideal supply voltage is 6V to 12 VDC. R2 is a linear potensiometer to adjust the volume.
Reprinted Url Of This Article:
http://www.seekic.com/circuit_diagram/Amplifier_Circuit/Amplifier_Circuits-Audio/1W_Audio_Amplifier_Circuit_based_TDA7052.html
Print this Page | Comments | Reading(3)
Code: