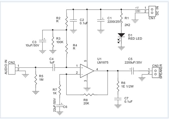
Published:2013/4/1 2:41:00 Author:Ecco | Keyword: 20w Audio Amplifier | From:SeekIC

Reprinted Url Of This Article:
http://www.seekic.com/circuit_diagram/Amplifier_Circuit/Amplifier_Circuits-Audio/20w_Audio_Amplifier_Using_Lm1875_electronic_circuit.html
Print this Page | Comments | Reading(3)
Code: