Published:2013/3/12 1:23:00 Author:Ecco | Keyword: 40W , audio amplifier | From:SeekIC

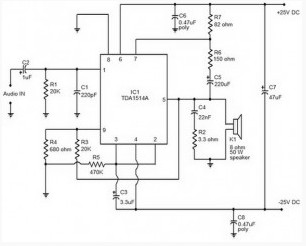
Many electronic audio amplifier circuit has been published here. This time, we use the TDA 1514 high performance hi-fi amplifier from Philips.The IC has many useful features such as thermal protection, Mute / stand-by facilities, low harmonic distortion, etc. This amplifier operates from dual power supply +25 / -25 V DC and can deliver output power of 40Watts into an 8 ohm speaker.
Amplifiedaudiosignalisis given topin1 ofThe ICand thecapacitorC2acts as a DC-coupling.ResistorsR3andR4determine theclosed loop gainandcan varybetween 20and 64dB.ResistorR2andcapacitorC4providesthecorrectimpedancespeaker Zobelnetworkandimprovefrequency response. ResistorsR7, R6and capacitorC5are bootstrapcomponents. Ifthebootstrappingis not requiredthenthese componentscan beremovedandPIN7 can be connected topin6,butpoweroutput will bereduced by about10%.R1isthe input resistanceandbiasthathas an effect oninputimpedance.
Reprinted Url Of This Article:
http://www.seekic.com/circuit_diagram/Amplifier_Circuit/Amplifier_Circuits-Audio/40W_audio_amplifier_based_on_TDA1514.html
Print this Page | Comments | Reading(3)
Code: