Published:2013/3/11 21:00:00 Author:Ecco | Keyword: 75W , Transistor, Audio Amplifier | From:SeekIC

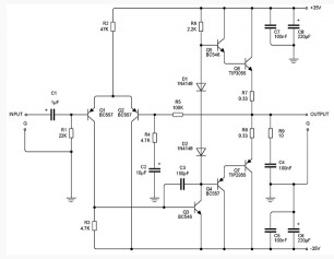
It is simple to build an amplifier, using the standard and stable and reliable. The 75 W amplifier circuit presented here is capable of driving 4 ohm, but, although used in 4 ohms, this amplifier has very few errors.
To be aware that there are no short-circuit output, so that when the speaker short, while the amplifier is working (with signal), there is a very real danger that may damage the transistor.
Reprinted Url Of This Article:
http://www.seekic.com/circuit_diagram/Amplifier_Circuit/Amplifier_Circuits-Audio/75W_Transistor_Audio_Amplifier.html
Print this Page | Comments | Reading(3)
Code: