Published:2013/3/11 21:03:00 Author:Ecco | Keyword: Audio Power amplifier , 30W | From:SeekIC

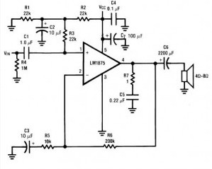
The following circuit uses LM1875 audio amplifier capable of delivering up to 30W RMS power into 8 ohm speakers with a total harmonic distortion (THD) 1%.
Reprinted Url Of This Article:
http://www.seekic.com/circuit_diagram/Amplifier_Circuit/Amplifier_Circuits-Audio/Audio_Power_amplifier_30W.html
Print this Page | Comments | Reading(3)
Code: