Published:2009/6/29 1:54:00 Author:May | From:SeekIC

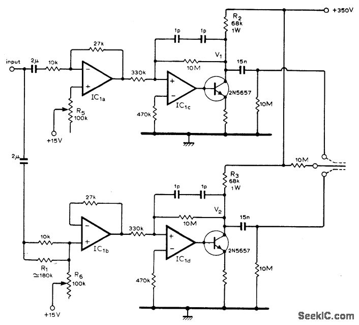
Uses LM3900N four-opamp IC and two transistors to step up headphone output signal of AF power amplifier sufficiently to drive pair of electrostatic headphones without introducing excessive distortion. Total harmonic distortion at 1 kHz is 1% at 300-V peak-to-peak output, and dropsto 0.1% at 50-V output.-N. Pollock, Elec-trostatic Headphone Amplifier, Wireless World, July 1976, p 35.
Reprinted Url Of This Article:
http://www.seekic.com/circuit_diagram/Amplifier_Circuit/Amplifier_Circuits-Audio/ELECTROSTATIC_HEADPHONES.html
Print this Page | Comments | Reading(3)
Code: