Published:2013/3/15 4:15:00 Author:Ecco | Keyword: High Precision, Audio Frequency Amplifier | From:SeekIC

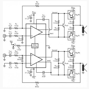
New chip LM4702 from National Semiconductor allows you to create audio-frequency amplifiers (AF) with a nominal output power of 300 W and low noise. A characteristic feature of this chip is a high level voltage, which allows high power output when using external transistors.Practice shows that the use of power amplifier circuits AF (audio frequency) performed on a single chip, the main factor in choosing components for reproducing parts of the developed device are easy to set up and a small number of elements binding. However, in most cases the quality of the sound signal does not fall under the class HI-FI in connection with a high percentage of non-linear distortion.
This fact is associated not only with engineering solutions such chips, but the fact that the temperature of the elements of input and output stages are directly dependent on each other.
Reprinted Url Of This Article:
http://www.seekic.com/circuit_diagram/Amplifier_Circuit/Amplifier_Circuits-Audio/High_Precision_Audio_Frequency_Amplifier_based_LM4702.html
Print this Page | Comments | Reading(3)
Code: