Published:2009/6/19 1:41:00 Author:May | From:SeekIC

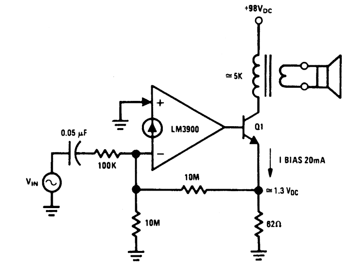
An audio amplifier which operates off a +98-Vdc power supply (the rectified line voltage) is of-ten used in consumer products. The external high-voltage transistor, Q1, is biased and controlled by the LM3900. The magnitude of the dc biasing voltage, which appears across the emitter resistor of Q1 is controlled by the resistor. The resistor is placed from the (-) input to ground.
Reprinted Url Of This Article:
http://www.seekic.com/circuit_diagram/Amplifier_Circuit/Amplifier_Circuits-Audio/LINE_OPERATED_AUDIO_AMPLIFIER.html
Print this Page | Comments | Reading(3)
Code: