Published:2009/6/18 23:36:00 Author:May | From:SeekIC

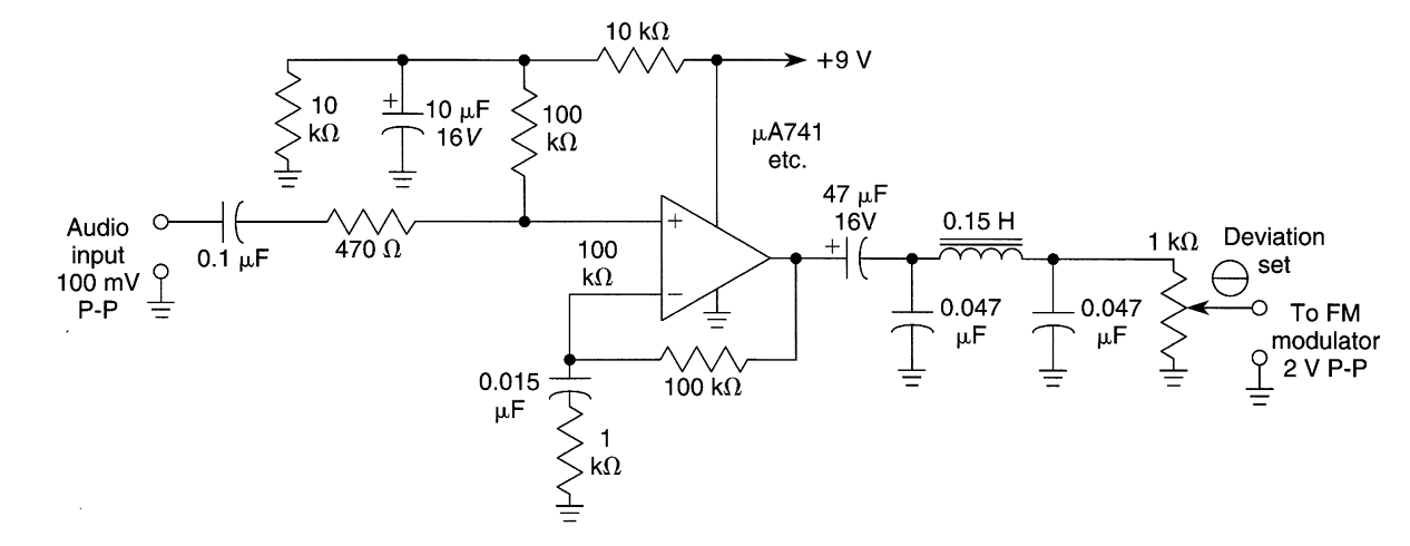
This audio system amplifies, limits, and filters an audio voice signal for use with an FM modulator or VCO. It has pre-emphasis of 6-dB/octave 800-3000Hz. Almost any suitable op amp can be used.
Reprinted Url Of This Article:
http://www.seekic.com/circuit_diagram/Amplifier_Circuit/Amplifier_Circuits-Audio/NB_FM_AUDIO_AMPLIFIER.html
Print this Page | Comments | Reading(3)
Code: