Published:2012/9/12 20:45:00 Author:Ecco | Keyword: PC, audio amplifier, 12Watt | From:SeekIC

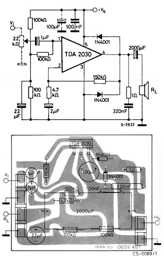
The circuit uses the TDA2030 which is a monolithic integrated circuit in Pentawatt? package, intended for use as a low frequency class AB amplifier. Typically it provides 14W output power (d = 0.5%) at 14V/4??; at ± 14V or 28V, the guaranteed output power is 12W on a 4?? load and 8W on a 8?? (DIN45500). The TDA2030 provides high output current and has very low harmonic and cross-over distortion.
Reprinted Url Of This Article:
http://www.seekic.com/circuit_diagram/Amplifier_Circuit/Amplifier_Circuits-Audio/PC_audio_amplifier_12Watt.html
Print this Page | Comments | Reading(3)
Code: