Published:2009/6/18 23:53:00 Author:May | From:SeekIC


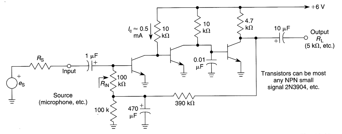
This amplifier has a very high gain in the audio range and is approximately the product of the current gains of the three transistors multiplied by the ratio of RL to (RIN+RS).RIN is approximately to:
Reprinted Url Of This Article:
http://www.seekic.com/circuit_diagram/Amplifier_Circuit/Amplifier_Circuits-Audio/SIMPLE_HIGH_GAIN_AUDIO_AMPLIFIER.html
Print this Page | Comments | Reading(3)
Code: