Published:2009/6/18 23:39:00 Author:May | From:SeekIC

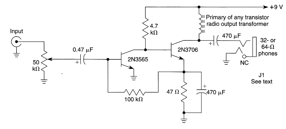
This is a general-purpose audio ampliffier for driving a pair of stereo earphones in monaural mode.Two can be used for stereo. In this case, ground the centei top of the earphone (sleeve of J1).
Reprinted Url Of This Article:
http://www.seekic.com/circuit_diagram/Amplifier_Circuit/Amplifier_Circuits-Audio/TWO_TRANSISTOR_AUDIO_AMPLIFIER.html
Print this Page | Comments | Reading(3)
Code: