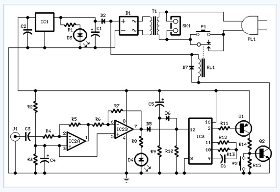
Published:2013/4/1 3:00:00 Author:Ecco | Keyword: Amplifier Timer | From:SeekIC

Reprinted Url Of This Article:
http://www.seekic.com/circuit_diagram/Amplifier_Circuit/Amplifier_Timer_electronic_circuit.html
Print this Page | Comments | Reading(3)
Code: