Published:2009/7/23 23:40:00 Author:Jessie | From:SeekIC

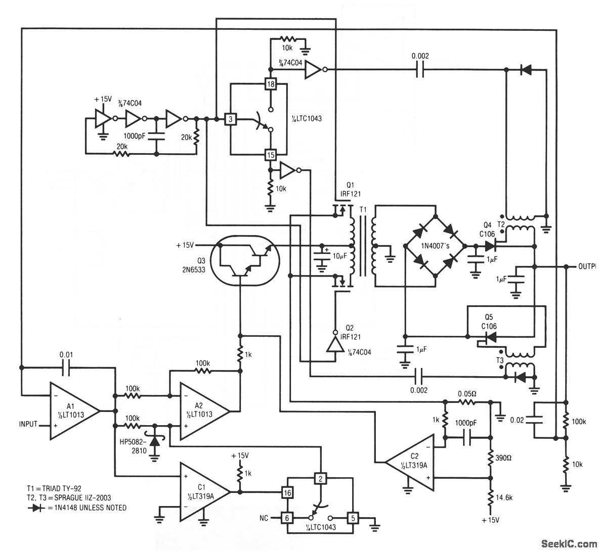
This amplifier provides a ±100-V output, using ±15-V supplies. The bandwidth is 150 Hz with a slew rate of 0.1 V/μs. Output current is 150 mA. Danger! this circuit involves high voltages!
Reprinted Url Of This Article:
http://www.seekic.com/circuit_diagram/Amplifier_Circuit/Amplifier_with_±100_V_output_15_V_supply.html
Print this Page | Comments | Reading(3)
Code: