Published:2013/3/15 4:24:00 Author:Ecco | Keyword: Audio Frequency Amplifier, 20W | From:SeekIC

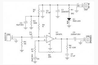
This scheme requires a minimum number of components. The amplifier has a good performance and very low harmonic distortion. At the main component of the amplifier is chip LM1875 company National Semiconductor , which has protected against short circuit and overheating.
Reprinted Url Of This Article:
http://www.seekic.com/circuit_diagram/Amplifier_Circuit/Audio_Frequency_Amplifier_20W_based_LM1875.html
Print this Page | Comments | Reading(3)
Code: