Published:2009/7/2 4:40:00 Author:May | From:SeekIC

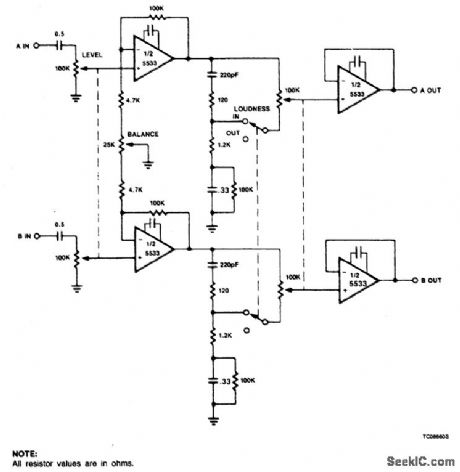
The circuit shows a combination of balance and loudness controls. Due to the non-linearity of the human hearing system, the low frequencies must be boosted at low listening levels. Balance, level, and loudness controls provide all the listening controls to produce the desired music response.
Reprinted Url Of This Article:
http://www.seekic.com/circuit_diagram/Amplifier_Circuit/BALANCE_AND_LOUDNESS_AMPLIFIER.html
Print this Page | Comments | Reading(3)
Code: