Published:2009/7/8 23:07:00 Author:May | From:SeekIC





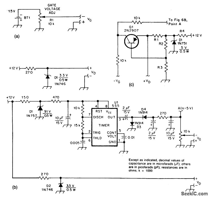
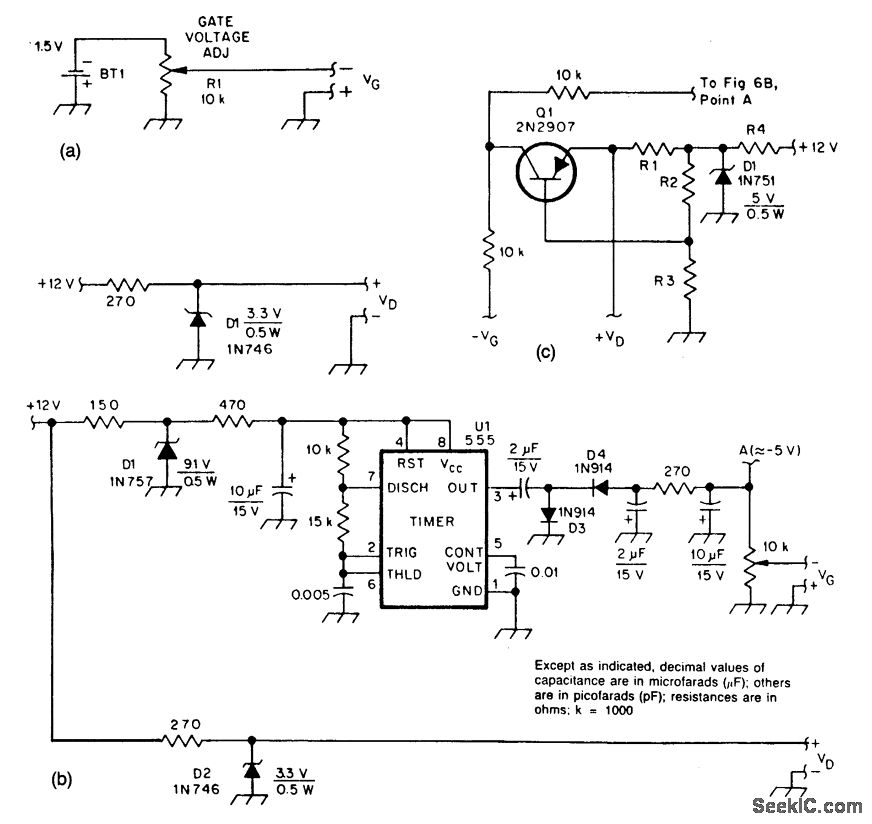
These two circuits provide bias for the microwave preamps shown in this text. The circuit in Fig.51-5(a) is a simple passive supply. Figures 51-5(b) and 51-5(c) are active supplies, with U1 generating a negative supply and Q1 setting the drain voltage and current, independent of GASFET haracteristics.
Reprinted Url Of This Article:
http://www.seekic.com/circuit_diagram/Amplifier_Circuit/BIAS_SUPPLY_FOR_MICROWAVE_PREAMPS.html
Print this Page | Comments | Reading(3)
Code: